越来越懂你的ai助手。

评分:
好评:0
差评:0
手机扫描下载
移动灵犀app是中移九天人工智能科技(北京)有限公司倾情推出的一款智能助手工具,软件拥有个人专属记忆管理,移动专属能力等等丰富功能,可以给予用户更棒的人工智能使用体验,助力用户更智慧高效学习工作生活。

移动灵犀是位越用越懂你的养成式AI伙伴,轻工具属性、强情感陪伴。
移动灵犀以持续对话深度学习用户的习惯、偏好与目标,让服务随朝夕相伴愈发贴心精准,打造与用户共同成长、时刻伴随的专属智能陪伴体验。
同时打通中国移动生态业务,提供中国移动特色能力服务,业务一站触达用户。
个人专属记忆管理:
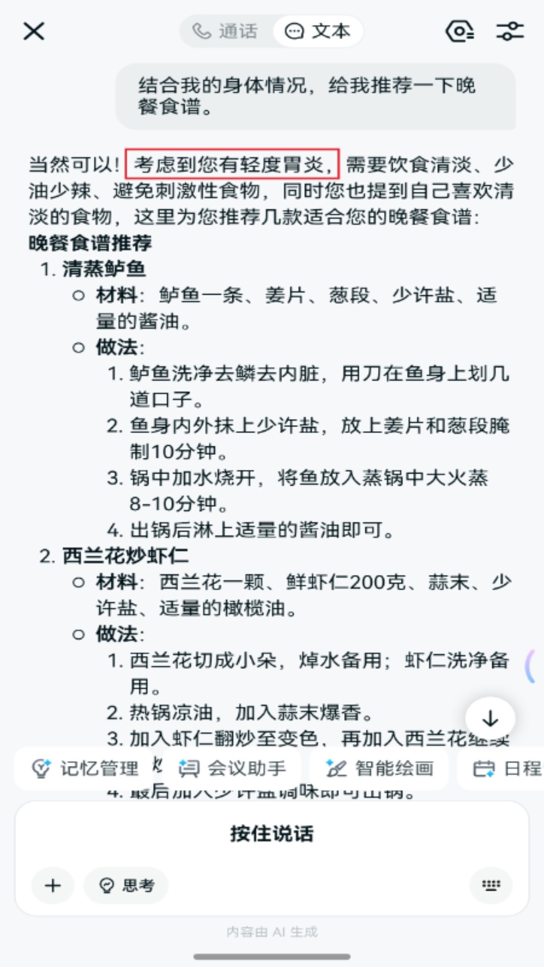
支持用户信息主被动双模式记忆,可按用户主动指令记录信息,也能从日常交互中智能提炼偏好、习惯、行程等关键内容,形成多维度记忆卡片、记忆碎片与动态用户画像,让个人记忆可感、可查、可管,直观掌控记忆内容。
依托专属记忆体系,灵犀化身贴身陪伴助理,在交互中精准匹配个人需求,给出高度个性化的回答与服务,也可通过记忆反思智能发现需要修正矛盾或补充新知之处,真正实现越用越懂你的养成式体验;同时支持用户自主关闭记忆调用开关,记忆权限完全由你掌控。
移动专属能力:
深度联动咪咕视频、咪咕音乐、咪咕阅读等中国移动自有生态服务,提供一句话智能推荐视频、音乐、书籍与一键无缝跳转能力,实现从内容发现到观看/聆听/购买的全链路闭环,打造一站式移动生态服务体验。
修复已知bug
酷开灵耳appv1.00.005 最新版酷开灵耳app是深圳市酷开网络科技有限公司倾情推出的一款AI应用,软件可以帮助用户手机和大屏联动,实现远程控制,智能推荐,情感对话等等,可以给予用户更智慧家庭生活体验,需要的朋友赶紧前来下载使用吧。
伊莱克斯空调appv1.0.1 最新版伊莱克斯空调app是专为WiFi款伊莱克斯空调用户制作,软件可以帮助用户手机连接设备,实现手机控制,参数设置,设备管理等等功能,可以帮助用户更好的管理及使用Wi-Fi款伊莱克斯空调,畅享更智慧舒适生活。
旺仔俱乐部官方APPv6.1.9 最新版旺仔俱乐部官方APP是上海旺旺商贸有限公司倾情推出的一款会员服务平台,平台拥有首页,官方商城,会员吗,会员互动,个人中心等等板块,可以给予用户更棒的旺仔会员服务体验,喜欢旺仔的朋友可千万不要错过啦。
锣钹电吹管APPv2.2.5 最新版锣钹电吹管APP是上海锣钹信息科技有限公司专为锣钹电吹管用户制作,软件可以帮助用户手机连接锣钹电吹管,实现扩充音色,互动教学,参数设置等等功能,可以帮助用户更好的管理及使用锣钹电吹管,需要的朋友欢迎前来下载使用。
Copyright 2002-2026 hncj.com 【火鸟手游网】 备案号:鄂ICP备2022003364号-1
鄂公网安备42011102004682号
声明:所有软件和文章来自互联网 如有异议 请与本站联系 本站为非赢利性网站 不接受任何赞助和广告