违章速查,一站式车务助手!

评分:
好评:0
差评:0
手机扫描下载
驾驶违章通安卓版是一款针对违章的车务管理工具,应用直连权威交通数据源,支持全国范围内违章记录快速查询,精准显示违法时间、地点、扣分罚款与抓拍详情,数据同步及时,避免遗漏未处理罚单。

1、在本站下载软件后直接打开;
2、阅读用户协议和隐私政策后点击同意并接受;
3、无需登录就能进入首页。

驾驶违章通app作为一款专注于车辆违规代码展示与便捷查询的行车辅助工具,采用通俗易懂的表达方式解析各类违章代码对应的具体处罚措施,助力驾驶者深化安全行车认知。
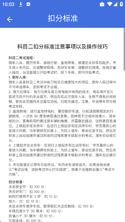
【交通规则】扣分标准、车辆养护全科普,新手秒上手。
【图解交通事故】快速判定责任,出行更安心。
【应急电话】一键直达,道路救援、保险服务随时查。
【代码查询】违章代码,精准查询。做您的随身车务助手,让每一次出行都省心无忧。

1、违章代缴,一站式车辆服务,省心省力。
2、违章高发地,提前预警,远离违章。
3、年检代办,专业极速办理,安全便捷。
4、低价加油,油价实时更新,省钱省心。

1、平台对各类道路交通标识进行了详尽解读,使用者可借此轻松理解并掌握其具体含义。
2、持续学习交通安全法规是保障出行平安的重要基础,本应用为此提供系统化知识内容。
3、软件内集成了完备的交通信息数据库,确保驾驶者能在行车期间实时获取所需资讯。

福福记账app手机版v1.0 最新版福福记账app手机版是一款精准不繁琐的个人财务管理工具,兼顾美观与护眼,让记账不再是负担,而是随手可做的日常习惯,本地加密存储所有数据,无需登录也能使用,全方位守护你的财务隐私。
龙虾记账app安卓版v1.2 免费版龙虾记账app安卓版是一款智能省心的记账软件,无需复杂学习,打开即记,3秒完成一笔收支录入,语音记账、截图识别双模式加持,微信、支付宝账单一键导入,自动识别金额、分类与备注,彻底解放双手。
记账吧app官方版v5.7.0 安卓版记账吧app官方版是一款以极简为核心的专业财务管理工具,打破传统记账的繁琐,让每一位用户都能轻松掌握个人及团体收支动态,从容打理财务,告别月光与糊涂账,真正成为金钱的主人。
星云知天气手机版v1.0.20 官方版星云知天气手机版是一款功能丰富的天气工具,能精准预判降水起止时间、风力风向变化、空气质量波动,甚至能捕捉闪电分布、雾霾扩散等细节气象动态,让用户实时掌握身边的天气实况。
Copyright 2002-2026 hncj.com 【火鸟手游网】 备案号:鄂ICP备2022003364号-1
鄂公网安备42011102004682号
声明:所有软件和文章来自互联网 如有异议 请与本站联系 本站为非赢利性网站 不接受任何赞助和广告