发布时间:2026/2/3 10:23:06作者:本站整理阅读:0次
交管12123App线上驾照期满换证顺利搞定,还可以挑选好看的大头照上传哦,下面给大家分享具体的步骤哦。

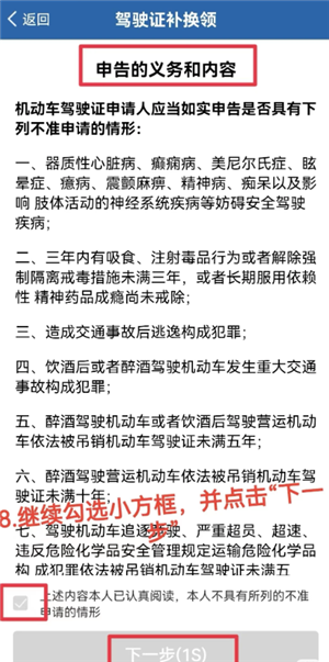
线上更新:需要在交管12123APP上进行操作。(如图片操作所示)
首先,需要在APP上预约体检,选择最近的医院进行体检。体检完成后,可以在 APP上操作,选择“驾驶证补换领”进入“期满换证”,按要求提交照片,可以选择上传相册照片或者当场拍,确认本人照片,填写邮寄地址,付费(工本费10元、快递费15元到付)。















12123转人工只需三步,具体步骤如下:第一步,拨打热线:直接拨打12123,如果是异地拨打,需加拨区号,例如0757 - 12123。第二步,按语音提示操作:拨通电话后,根据语音指引,按5键进入“咨询与投诉”环节。第三步,选择服务类型:当听到“咨询请按1,投诉请按2”的提示后,按对应数字即可转接人工客服。
Copyright 2002-2026 hncj.com 【火鸟手游网】 备案号:鄂ICP备2022003364号-1
鄂公网安备42011102004682号
声明:所有软件和文章来自互联网 如有异议 请与本站联系 本站为非赢利性网站 不接受任何赞助和广告